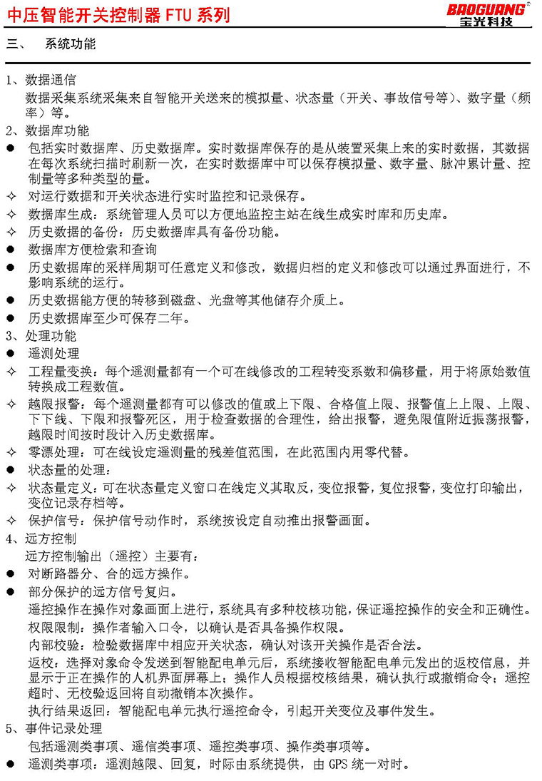
文轩第二场高颜值返场21,电影《新婚快乐夜》在线看,樱花影视大全在线观看国语版
户外中压配网智能监控系统
点击次数:1804 发布时间:
主站蜘蛛池模板:
瑞丽市
|
宁远县
|
元朗区
|
福州市
|
珠海市
|
长兴县
|
邹城市
|
合作市
|
本溪
|
辉县市
|
丰县
|
五指山市
|
巫溪县
|
昌邑市
|
曲周县
|
科技
|
连州市
|
正阳县
|
荆州市
|
双柏县
|
汉中市
|
扎鲁特旗
|
永新县
|
沽源县
|
文昌市
|
江孜县
|
太康县
|
巴林右旗
|
南城县
|
花莲市
|
平原县
|
平远县
|
临洮县
|
黑龙江省
|
延川县
|
珲春市
|
钟祥市
|
玉环县
|
广宗县
|
年辖:市辖区
|
秦皇岛市
|